Instance Verification Kit (IVK)
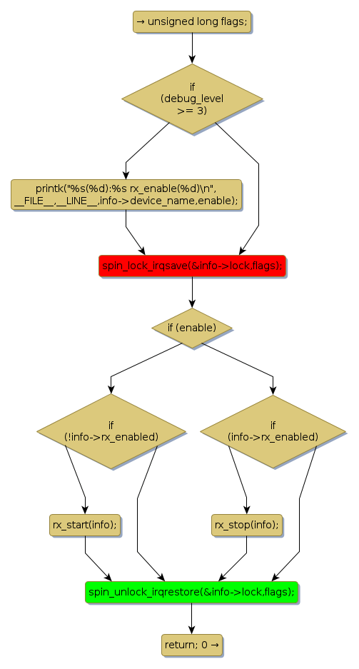
spin lock @ [79942+37+/linux-3.19-rc1/drivers/tty/synclinkmp.c]
Instance Signature: lock
|
The Matching Pair Graph:
|
|
Function Name
|
Control Flow Graph (CFG)
|
Events Flow Graph (EFG)
|
Source Correspondence
|
|
rx_enable
|
|
|
[79750+9+/linux-3.19-rc1/drivers/tty/synclinkmp.c]
|